Обьект: водоочистная станция, Тюменский район (с.Онохино)
Задача объекта: подготовка воды для водоснабжения поселка
Требования к очищенной воде: соответствие нормативам СанПиН 2.1.4.1074-01 по содержанию общего железа и бак безопасности
Качество исходной воды: железо общее-до 5,0 мг/дм3
Характеристики установки:
- Производительность установки: 1000 м3/сутки
- Максимальный часовой расход: 250 м3/ч
- Тип исполнения: размещение оборудования в легковозводимом здании
- Режим работы станции: автоматический, с регулярным обслуживанием.
- Электропитание: 220 В, 50 Гц
- Габаритные размеры, мм: 15000 х 8000 х 5500
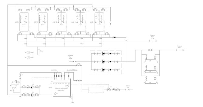
Принципиальная схема системы очистки воды:
Вода из скважин подается скважинными насосами на узел учета исходной воды и затем – на комплекс эжекционной аэрации. Для насыщения воды кислородом воздуха предусмотрены эжекторы, скомпонованные в один комплекс. Насыщение воды кислородом воздуха приводит к окислению растворенного железа, сероводорода.
Протекание реакции окисления осуществляется в накопительной реакционной емкости исходной воды. Из накопительной емкости насосной станцией II-го подъема вода подается на блок фильтров обезжелезивания. Именно на фильтрах обезжелезивания происходит снижение содержания железа, марганца, мутности, цветности. Система трубопроводов объединяет фильтры в параллельные линии. Это позволяет производить технологическое обслуживание фильтра любой линии без прекращения технологического процесса очистки воды. Предусмотрена водовоздушная промывка данных фильтров.
Вода с остаточным давлением поступает на выход станции очистки для подачи в РЧВ.
Из РЧВ вода поступает на насосную станцию III подъема для подачи через установку обеззараживания потребителю.
Фото объекта:
Отправьте on-line заявку на консультацию /
вызов специалиста или звоните нам по тел.:
8 800 234 08 89


