Обьект: деревня Омутинского района: Южно-Плетнево
Задача объекта: очистка воды подземного водоисточника для хоз.-бытовых целей
Требования к очищенной воде: обеззараживание воды, снижение содержания в очищенной воде соединений железа, марганца, аммония, солей жесткости, цветности, мутности до норм СанПин 2.1.4.1074- 01 – для питьевой воды
Качество исходной воды:
- железо общее до 30 мг/л
- марганец до 1,0 мг/л мутность до 50 мг/л
- цветность до 250 оЦ
- жесткость до 10 оЖ
- аммиак и аммоний-ион до 7,0 мг/л
- окисляемость перманганатная до 30,0 мг О/л
Характеристики установки:
- Производительность установки: 120,0 — 150,0 м3/сутки
- Пиковый расход: до 10,0 м3/ч
- Тип исполнения станции: блочно-комплектная установка
- Режим работы станции: автоматический, с периодическим обслуживанием.
- Электропитание: 380 В, 50 Гц
- Габаритные размеры: 9300 х 2500 х 2900 мм
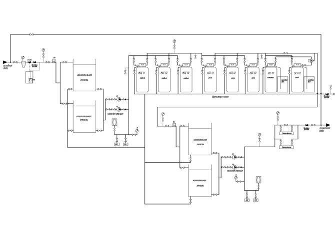
Принципиальная схема системы очистки воды:
Исходная вода проходит предварительную очистку на механическом фильтре и подается в 2 параллельно работающие накопительные емкости исходной воды. Перед емкостями в воду посредством насоса-дозатора дозируется водный раствор гипохлорита натрия. Данный реагент используется для окисления содержащихся в воде растворенных веществ и эффективного снижения концентраций железа, марганца, окисляемости, а также для поддержания в надлежащем санитарно-эпидемиологическом состоянии водоочистной станции.
Из емкостей вода посредством насосной станции I-го подъема подается на блок, состоящий из 3-х параллельно работающих систем обезжелезивания и осветления. На этой ступени происходит снижение механических примесей, фильтрование окисленных соединений железа и марганца. Промывка фильтра осуществляется в автоматическом режиме 1 раз в 7-14 дней (интервал определяется сервисным инженером при проведении пусконаладочных работ).
Для улучшения органолептических качеств воды, снижения перманганатной окисляемости и цветности предусмотрено еще 3 параллельно работающих сорбционных фильтра, загруженных активированным углем.
После блока фильтров предусмотрена ионообменная система непрерывного действия для снижения концентраций солей жесткости, ионов аммония. Регенерация загрузки производится концентрированным раствором очищенной таблетированной соли.
Для накопления очищенной воды предусмотрены 2 накопительные емкости чистой воды. Данная ступень предназначена для обеспечения максимальных часовых расходов воды, оптимизации работы водоочистного оборудования, а также для накопления запаса очищенной воды.
Затем вода посредством насосной станции II-го подъема из накопительной емкости подается потребителю.
Заключительным этапом очистки является система ультрафиолетового обеззараживания, обеспечивающая бактериологическую безопасность воды.
Фото объекта:
Отправьте on-line заявку на консультацию /
вызов специалиста или звоните нам по тел.:
8 800 234 08 89



