Объект: Система водоподготовки для многоквартирного дома в Квартале «Новин», г. Тюмень
Задача объекта: защита от механических примесей, доочистка водопроводной воды от солей жесткости, снижение перманганатной окисляемости, улучшение органолептики (цветность, запах, привкус), обеззараживание питьевой воды.
Требования к очищенной воде: соответствие требованиям СанПин 1.2.3684-21 по всем показателям.
Требования по жесткости: в диапазоне 1-2 Ж.
Качество очищенной воды: железо общее — менее 0,1 мг/дм3, марганец – менее 0,05 мг/дм3, жесткость — менее 1,5 Ж, аммиак и ион аммония — менее 2,0 мг/дм3, цветность — 0 балл, запах — отсутствие, привкус — 0 балл.
Характеристики установки:
- Производительность: 90,0 м3/сутки
- Водоисточник: муниципальный водопровод
- Тип исполнения станции: исполнение II, в помещении заказчика
- Режим работы станции: автоматический, с периодическим обслуживанием.
- Электропитание: 220 В, 50 Гц,
- Установленная мощность: 0,3 кВт
- Габаритные размеры: 3500 х 2000 х 2800 мм
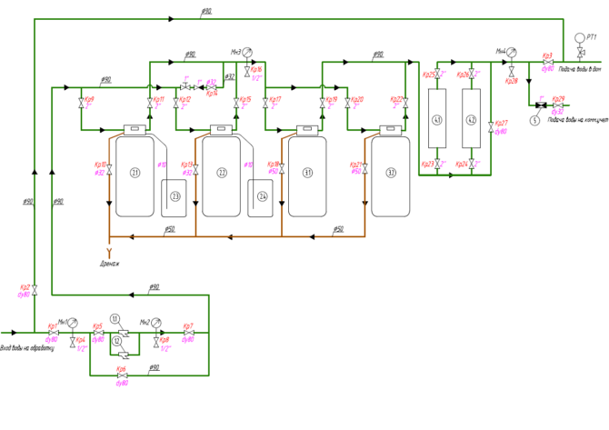
Принципиальная схема системы очистки воды:
Исходная вода из муниципального водопровода подается на станцию для очистки.
Вода поступает на фильтры грубой очистки для задержания механических примесей и защиты ионообменной системы. Далее вода подается на блок ионообменных фильтров, где происходит снижение концентрации солей жесткости, железа, марганца, снижение окисляемости. Блок состоит из 2-х параллельно работающих фильтров с автоматическими управляющими клапанами.
Следующая ступень – блок сорбционных фильтров, предназначенный для более эффективной очистки воды, в том числе по органолептическим показателям. Блок состоит из 2-х параллельно работающих фильтров с автоматическими управляющими клапанами.
Далее очищенная вода через установки ультрафиолетового обеззараживания и подается потребителю.
Установка автоматизирована и не требует постоянного присутствия обслуживающего персонала. Настройка работы циклов фильтрования/промывки, расхода воды через осветлительные фильтры и т.д. производится на этапе пусконаладочных работ. По окончании пусконаладочных работ предприятием, осуществляющим пусконаладочные работы, оформляется режимная скоростей фильтрования, режимов промывки.






