Обьект: блочная станция очистки воды, с.Крутоберегово, Усть-Камчатский район Камчатского края
Задача объекта: подготовка питьевой воды для села
Требования к очищенной воде: соответствие нормативам СанПиН 2.1.4.1074-01 «Вода питьевая»
Качество исходной воды:
- (открытый водоем-ручей): железо — до 5,0 мг/дм3,
- марганец — до 0,13 мг/дм3, жесткость — 6,220 Ж.,
- аммиак – до 2,0 мг/дм3,
- окисляемость перманганатная — до 6,0 мгО/дм3,
- водородный показатель — 6-9 ед. pH.
Характеристики установки:
- Производительность установки: до 200,0 м3/сутки
- Максимальный часовой расход: 8,0-9,0 м3/ч
- Тип исполнения: размещение оборудования в блочном здании
- Режим работы станции: автоматический, с периодическим обслуживанием.
- Электропитание: 220 В, 50 Гц
- Габаритные размеры, мм: 7000х2450х2800
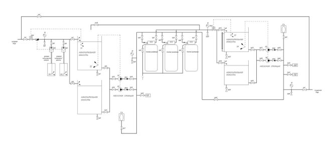
Принципиальная схема системы очистки воды:
Исходная вода из ручья насосной станцией первого подъема подается в 2 параллельные накопительные емкости исходной воды. Предварительно перед емкостями в воду подаются посредством химнасосов-дозаторов растворы коагулянта и гипохлорита натрия для окисления различных соединений, содержащихся в воде, а также для обеспечения надлежащего санитарно-эпидемиологического состояния СОВ и обеззараживания воды.
Реагенты дозируются химнасосами пропорционального дозирования по сигналам от импульсного счетчика. После емкости предусмотрена насосная станция 2-го подъема, подающая воду на блок фильтрации. Блок состоит из 3-х параллельно работающих фильтров, обеспечивающих снижение концентраций окисленных загрязнений, удаление механических примесей, взвесей, осветление и снижение цветности воды.
После блока фильтрации предусмотрен блок накопительных емкостей очищенной воды, так называемый блок РЧВ. Емкости отвечают за обеспечение требуемой скорости фильтрования воды при очистке и аккумулируют запас очищенной воды. Из емкостей вода подается в разводящую сеть поселка посредством насосной станции 3-го подъема. Станция управляется частотным преобразователем, что позволяет добиться плавного пуска и останова.
Фото объекта:
Отправьте on-line заявку на консультацию /
вызов специалиста или звоните нам по тел.:
8 800 234 08 89


