Обьект: Исетский дом-интернат с.Слобода-Бешкиль, ул.Старцева, 125
Задача объекта: очистка питьевой воды
Требования к очищенной воде: соответствие требованиям СанПиН 2.1.4.1074-01 по следующим показателям: железо – не более 0,3 мг/дм3, марганец — не более 0,1 мг/дм3, аммиак (по азоту) — не более 2,0 мг/дм3, перманганатная окисляемость — не более 5 мг О/дм3, запах — не более 2 баллов, бактериологические показатели.
Качество исходной воды:
- скважина, содержание химических элементов: железа — 3,30 мг/дм3,
- марганец — 0,24 мг/дм3 ,
- жесткость — 5,76 0 Ж.,
- аммиак – 5,55 мг/дм3,
- окисляемость — 2,72 мгО/л.,
- водородный показатель — 6,38 pH,
- запах- 4 балла.
Характеристики установки:
- Производительность установки: 30,0 м3/сутки
- Максимальный часовой расход: 2,0 м3/ч
- Тип исполнения: размещение оборудования в блочном здании
- Режим работы станции: автоматический, с периодическим обслуживанием.
- Электропитание: 220 В, 50 Гц
- Габаритные размеры, мм: 9000х2450х3050
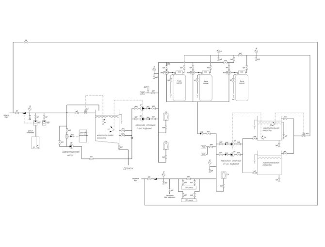
Принципиальная схема системы очистки воды:
Исходная вода поступает в накопительную емкость исходной воды. Предварительно перед емкостью в воду подается посредством химнасоса-дозатора раствор коагулянта для окисления различных соединений, содержащихся в воде. Реагент дозируются по сигналам от импульсного счетчика. Для более интенсивного окисления примесей предусмотрен также ввод в воду озоно-воздушной смеси. Для этого предусмотрены генератор озона и циркуляционный насос для интенсивного перемешивания.
Затем из емкости исходной воды насосной станцией I -го подъема вода подается на очистку. Основная очистка осуществляется на блоке фильтрации. Блок состоит из 3-х параллельно работающих скорых фильтров. Именно эта ступень обеспечивает снижение концентрации окисленных загрязнений, удаление механических примесей, взвесей, осветление и снижение цветности воды.
После блока скорых фильтров вода подается в накопительные емкости, так называемые резервуары чистой воды РЧВ. Оттуда насосной станцией II -го подъема вода подается на промывку фильтров обезжелезивания и потребителю. Перед подачей в разводящую сеть вода обеззараживается при помощи системы УФ обеззараживания.
Фото объекта
Отправьте on-line заявку на консультацию /
вызов специалиста или звоните нам по тел.:
8 800 234 08 89




