Обьект: насосная станция II-го подъема, совмещенная с резервуарами чистой воды РВ-50, с.Балаганы, Тюменская область, Викуловский район
Задача объекта: накопление запаса очищенной воды после станции очистки и подача потребителю
Характеристики установки:
- Максимальный запас воды: 60,0 м3
- Тип исполнения станции: исполнение I, блочно-комплектная установка
- Режим работы станции: автоматический, с периодическим обслуживанием.
- Электропитание: 380 В, 50 Гц
- Установленная мощность: 21 кВт
- Габаритные размеры: 10000 х 5500 х 3490 мм
- Подача воды потребителю: автоматически, в сеть водоснабжения
- Гарантированныцй напор на выходе со станции: 30 м в.ст.
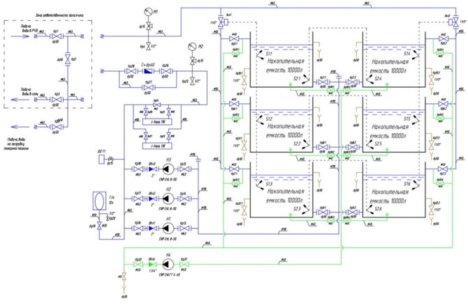
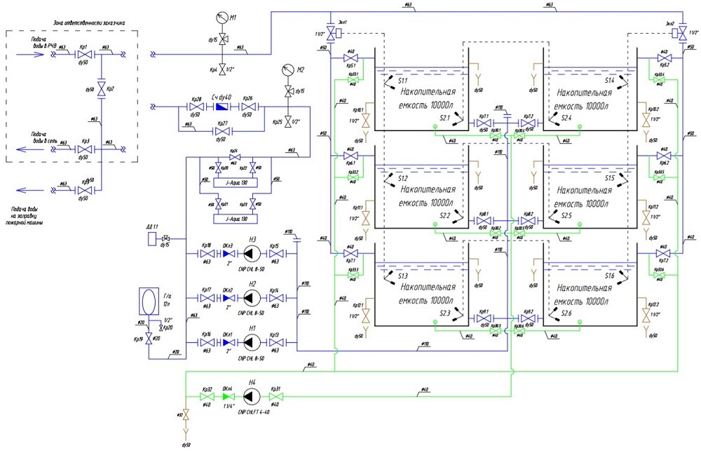
Принципиальная схема:
Очищенная вода из станции водоочистки поступает в резервуары чистой воды РЧВ, расположенные в помещении насосной станции второго подъема НС II. Предусмотрено 6 резервуаров по 10 м3 каждый. Далее насосами вода забирается из РЧВ и подается потребителю.



