Объект: установка водоподготовки в школе, г.Лабытнанги
Задача объекта: доочистка хозяйственно-питьевой воды из муниципального водопровода
Требования к очищенной воде: соответствие требованиям СанПиН 1.2.3685-21
Качество исходной воды: железо — до 2,0 мг/дм3, цветность – до 40°ПКШ, марганец – до 0,3 мг/дм3,
Характеристики установки:
- Производительность: 25,0 м3/сутки
- Пиковый расход: 6,0 м3/ч
- Тип исполнения станции: исполнение II, размещение в помещении заказчика
- Режим работы станции: автоматический, с периодическим обслуживанием.
- Электропитание: 220 В, 50 Гц, 2,5 кВт
- Габаритные размеры: 4000 мм*2500 мм*высота 2000 мм
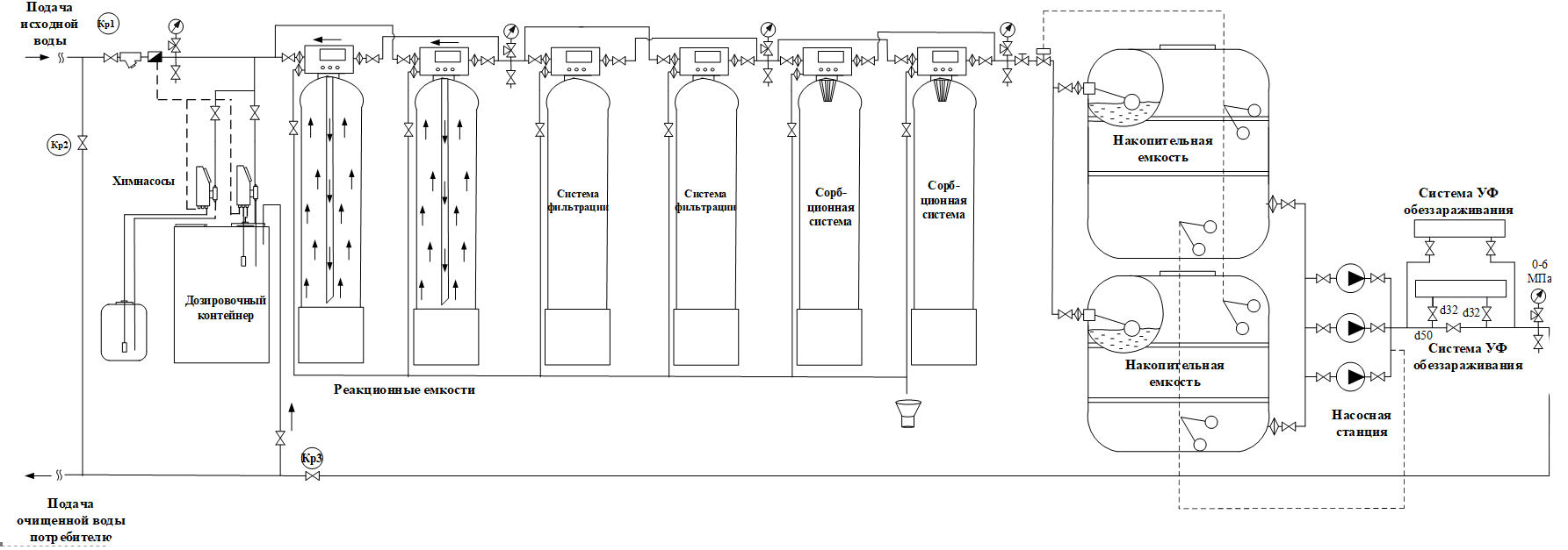
Принципиальная схема системы очистки воды:
Исходная вода из муниципального водопровода поступает на доочистку.
Предусмотрено дозирование в обрабатываемую воду раствора гипохлорита натрия и, в случае необходимости, раствора коагулянта. Все реагенты дозируются станциями химдозирования пропорционально расходу воды.
Для смешения реагентов с водой и обеспечения времени контакта предусмотрены напорные реакционные емкости (2 шт.) Из них вода поступает на систему фильтрации (2 шт.) с автоматическими управляющими клапанами.
Следующая ступень – блок сорбционных фильтров, предназначенный для улучшения органолептических показателей хозяйственно-питьевой воды (снижения цветности, удаления запаха, улучшения вкуса). Блок состоит из 2-х параллельно работающих фильтров с автоматическими управляющими клапанами.
Далее предусмотрены резервуары чистой воды РЧВ для накопления запаса очищенной воды и обеспечения максимальных часовых расходов. Из РЧВ насосной станцией II-го подъема очищенная вода через систему УФ обеззараживания подается потребителю.
Установка автоматизирована и не требует постоянного присутствия обслуживающего персонала.




