Обьект: блочная станция очистки воды ЛСВ 100-20, с.Шевырино, Тюменская область, Абатский район
Задача объекта: очистка хозяйственно-питьевой воды из скважины, подача в водопроводную разводящую сеть
Требования к очищенной воде: соответствие требованиям СанПиН 1.2.3685-21 по Fe, Mn, мутности, бакбезопасности, общему солесодержанию
Качество исходной воды: железо – до 3,5 мг/дм3, жесткость – до 5°Ж, перманганатная окисляемость – до 7,0 мгО/дм3, солесодержание – до 1700 мг/дм3
Характеристики установки:
- Производительность: 65,0 м3/сутки
- Пиковый расход: 5,0 м3/ч
- Тип исполнения станции: исполнение I, блочно-комплектная установка
- Режим работы станции: автоматический, с периодическим обслуживанием.
- Электропитание: 380 В, 50 Гц, 16 кВт
- Габаритные размеры: 11000 х 3000 х 3200 мм
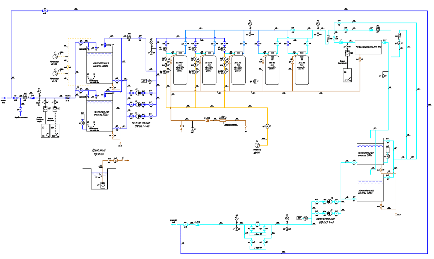
Принципиальная схема системы очистки воды:
В очищаемую воду пропорционально расходу химнасосами-дозаторами дозируются растворы гипохлорита натрия и коагулянта. Для обеспечения времени контакта реагентов с водой предусмотрены резервуары исходной воды. Из резервуаров исходной воды насосной станцией I-го подъема вода подается на блок фильтров осветления I ступени. На этой ступени происходит задержание хлопьев образовавшихся в результате контакта с реагентами загрязнений, осветление воды. Следующая ступень – блок сорбционных фильтров, предназначенный для более эффективной очистки воды, в том числе по органолептическим показателям.
Далее часть расхода воды для более глубокой очистки подается на мембранную обратноосмотическую установку.
Смешение расходов после установки обратного осмоса и фильтров сорбционной очистки осуществляется в резервуарах чистой воды РЧВ.
Из резервуаров чистой воды насосной станцией II-го подъема очищенная вода через установку ультрафиолетового обеззараживания и водомерный узел (узел учета очищенной воды) подается потребителю.
Установка автоматизирована и не требует постоянного присутствия обслуживающего персонала.
Фото объекта:





